Dit artikel introduceert een theoretisch raamwerk dat beschrijft op welke procesmatige wijze ouders betrokken kunnen worden bij de educatie van hun kind op school (zie figuur 1). Het model is in verschillende fasen grootschalig getest en op basis daarvan steeds bijgesteld. Ouderbetrokkenheid thuis wordt beschouwd als de interactie tussen ouders en kind buiten de opvang of school en is vooral gericht op het leergedrag van het individuele kind. Het gaat hierbij om zaken als het ondersteunen van de ontwikkeling van het kind en het zorgdragen voor de juiste randvoorwaarden voor het kind om te leren thuis en op school. Ouderbetrokkenheid op school kan gaan om het deelnemen aan voortgangsgesprekken, het aanwezig zijn in de groep van het kind en andere activiteiten op school of opvang. Hoewel het onderzoek is uitgevoerd op scholen, is het ontwikkelde model ook relevant voor de kinderopvang. Ook in de kinderopvang is een soortgelijke situatie waarin kinderen langdurig in een educatieve setting participeren en waarbij het van belang is aansluiting te vinden bij de rol die ouders spelen in de ontwikkeling van hun kind.
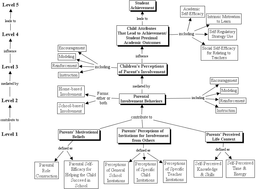
Figuur 1: Herzien model van het proces van ouderbetrokkenheid (Hoover-Dempsey en Sandler, 2005, p. 74)

Het model bevat verschillende niveaus die we hier kort bespreken.
Niveau 1 van het model laat zien hoe drie clusters van psychologische oorzaken de keuze van ouders om betrokken te zijn bij de schoolloopbaan van kind beïnvloeden. Deze clusters zijn:
- de opvattingen van ouders over hun rol in de schoolloopbaan van hun kind en de effectiviteit van hun bijdrage aan het succes van hun kind
- de manier waarop ouders de uitnodiging om betrokken te zijn ervaren vanuit de educatieve organisatie als geheel, hun eigen kind, of de professional die betrokken is bij het kind.
- de manier waarop ouders hun levenscontext ervaren. Hierbij wordt onderscheid gemaakt tussen de eigen beleving van tijd en energie en de eigen beleving van vaardigheden en kennis.
De clusters van het eerste niveau dragen bij aan de manier waarop en mate waarin ouders thuis en/of op school/opvang betrokken zijn bij hun kind (niveau 2). Ook bevordert het de wijze waarop ouders hun kind steunen met bevestiging, bemoediging, voorbeeldgedrag en/of instructie. Dit leidt op niveau 3 tot de manier waarop het kind deze bekrachtiging, bemoediging, voorbeeldgedrag en/of instructie ervaart.
Dit leidt vervolgens tot het gedrag van het kind op niveau 4. Dit gedrag beïnvloedt de kans dat kinderen over een positief zelfbeeld beschikken dat bijdraagt aan een succesvolle ontwikkeling als persoon en specifiek de schoolloopbaan. Kinderen kunnen meer of minder zelfvertrouwen ontwikkelen om te leren, intrinsieke motivatie hebben om te leren, over vaardigheden voor zelfregulering beschikken en sociale competentie ontwikkelen in de omgang met volwassenen.
Een en ander resulteert in het succes van de leerling op niveau 5, het uiteindelijke resultaat dat een kind of jongere bereikt gedurende die loopbaan. In vervolgonderzoek concluderen de onderzoekers (Green et al., 2007) dat op alle leeftijden vooral de specifieke uitnodiging van de leerling en de leerkracht aan de ouder van belang zijn om de ouder bij de schoolloopbaan te betrekken.
Hoover Dempsey , K.V., Walker, J. M.T., Sandler, H.W., Whetsel, D., Green, L.L., Wilkins, A.S & Closson, K. (2005). Why do parents become involved in their children’s education? Research findings and implications. The Elementary School Journal, 106(2), 105-130.
